座機:027-87580888
手機:18971233215
傳真:027-87580883
郵箱:didareneng@163.com
地址: 武漢市洪山區魯磨路388號中國地質大學校內(武漢)
產業技術研究陜西禮泉縣北部一帶深部地熱資源勘探研究
文章來源:地大熱能 發布作者: 發表時間:2025-03-21 09:34:05瀏覽次數:1017
地下水經過深部循環,吸收地球深部巖漿熔融和放射性物質衰變產生的熱量后,沿一定的路徑產出地表,形成地熱資源。地熱能作為一種清潔低碳、可循環利用的穩定能源,其開發利用對于推動溫室氣體減排,實現“碳中和”“碳達峰”目標具有重要意義。
禮泉縣北部的北屯鎮地處陜西關中地區西部, 距咸陽28 km,距西安57 km,東臨西安咸陽國際機場,地勢北高南低,呈階梯型跌落,分山、塬、川三種地貌,其所在的渭河盆地地熱資源豐富。多年來,前人對渭河盆地的地熱資源賦存規律、成因機理、開發利用等進行了大量研究,而對于禮泉縣北部一帶研究程度較低,物探勘查方面主要是激電測深工作,勘探深度一般小于400 m,基本沒有深部勘探工作。本文通過禮泉縣北部一帶3 000 m以深的大深度探測,分析地熱地質條件和地熱資源潛力, 為該地區地熱資源開發利用提供依據。
1勘查方法及基本原理
工作區處于城鎮周邊,電磁干擾嚴重,常規的人工場電磁法CSAMT(Controlled-Sourse Audio-fre quency Magnetotelluric,可控源音頻大地電磁法)、天然場電磁法AMT(Audio Magnetotelluric,音頻大地電磁法)和MT(Magnetotelluric,大地電磁測深法)多不能達到壓制噪聲的目的。廣域電磁法是何繼善院士在可控源的基礎上,采用適合全域的公式計算視電阻率,通過發送偽隨機信號,對地下介質進行勘探, 具有勘探深部大、抗干擾能力強、精度高、對電性結構反映較為客觀等優勢。基于此,本次工作選擇廣域電磁法作為勘探方法,探測深度3 000 m。選用的廣域電磁法發送機和廣域電磁接收儀均為繼善高科生產。采用E-Ex工作模式,即采集和發射源同方向的電場信號,布置的測線在發射源60° 扇形張角內。采集頻率范圍為0.011 7~8 192 Hz,頻點數共計40個。
2研究區地熱地質條件
2.1構造分區及斷裂
工作區在地質構造上屬渭河斷陷盆地咸禮斷階的東北部,見圖1。咸禮斷階位于盆地西北部,西部以隴縣—岐山—啞柏斷裂為界與寶雞凸起相隔, 東部以涇河斷裂為界與固市凹陷相連,南部以渭河斷裂與西安凹陷相鄰。基底以碳酸鹽巖為特征,主要構造形跡以近東西向斷裂、產狀南傾的正斷層為主。新近系全區分布,古近系分布于禮泉—雙泉斷裂以南,各地層厚度分布具有從北向南逐漸增厚的特點,新生界厚度小于3 000 m,最北端厚度僅 100~200 m。區內渭河斷裂以北及乾縣—富平斷裂延伸方向有較好的地熱顯示,多以溫泉出露,溫泉溫度20~30℃不等。
圖1渭河盆地構造單元劃分圖工作區范圍處于乾縣—富平斷裂和涇河斷裂的交會部位。據收集的相關地熱地質資料,乾縣— 富平大斷裂為區域性復合斷裂組,是北山丘陵與渭河斷陷盆地的分界線,斷層破碎帶寬20~30 m, 影響帶寬可達數百米,壓性轉張扭性,總體走向北東50°~70°,斷面傾向SE,傾角64°~85°,斷距大于1 000 m不等。該斷裂以北為碳酸鹽,與南側新生界松散巖接觸,對巖溶裂隙水有一定阻隔作用。 斷裂帶灰巖裂隙發育,為區域充水導水斷裂。
渭河盆地熱儲層主要包括三種:第一種是新生界熱儲層,主要分布在盆地中部及東南部,地層厚度大,多為河流相或河湖相沉積,巖性主要為砂巖、砂礫巖與泥巖互層,孔隙裂隙發育,為地熱水提供了良好的儲存空間;第二種是秦嶺山前斷裂帶裂隙熱儲層,分布在盆地南部與秦嶺構造帶之間,儲存在斷裂帶內部裂隙空間工作區范圍處于乾縣—富平斷裂和涇河斷裂的交會部位。據收集的相關地熱地質資料,乾縣— 富平大斷裂為區域性復合斷裂組,是北山丘陵與渭河斷陷盆地的分界線,斷層破碎帶寬20~30 m, 影響帶寬可達數百米,壓性轉張扭性,總體走向北東50°~70°,斷面傾向SE,傾角64°~85°,斷距大于1 000 m不等。該斷裂以北為碳酸鹽,與南側新生界松散巖接觸,對巖溶裂隙水有一定阻隔作用。 斷裂帶灰巖裂隙發育,為區域充水導水斷裂。
研究區為第三種熱儲層,即下古生界碳酸鹽巖熱儲層。根據地質資料,咸禮斷階下古生界碳酸巖沿山前斷裂有較好的出露,熱儲層自下而上是中元古薊縣組、寒武系中統張夏組、奧陶系下統冶里—亮甲山組、奧陶系中統馬家溝組及奧陶系上統唐王嶺組, 巖性為泥巖、灰巖、白云巖,其間存在白云巖和灰巖互層,物性差異由后期改造及斷裂等因素控制。
根據地質、鉆探資料,工作區地層由老至新依次為元古界(Pt)、寒武系(∈)、奧陶系(O)、第三系 (N)和第四系。
元古界(Pt):巖性為含碎石條帶白云巖。 2)寒武系(∈):巖性以灰巖、白云巖為主,中、 下部夾有頁巖和千枚巖;出露于方山—涇河口等地。據所含化石地層層序和巖性特征,將寒武系分為下、中、上三個統:下統辛集組(∈1x)出露于方山—涇河口一帶,巖性為灰色白云巖,夾薄層黃綠色頁巖,厚260 m;中統饅頭組(∈2m)出露于方山— 龍潭溝一帶,巖性為紫紅、灰綠色頁巖,夾兩層厚 25~50 m的白云巖,厚390 m;中統張夏組(∈2z)出露于上韓窯北和龍潭一帶,巖性為灰色灰巖夾白云巖,厚250 m;上統崗山組(∈3g)出露于方山一帶, 巖性為淺灰色白云巖,含硅燧石結核,厚230 m。
3)奧陶系:巖性以灰巖、白云巖為主。其中:奧陶系下統水泉溝組(O1s)出露于東莊地段上游,巖性為灰色白云巖,含燧石條帶,局部含生物碎屑灰巖,出露厚度為1 183 m;奧陶系中統三道溝組 (O2s)在五峰山—東莊、頂天寺、面西堂、莊河溝等地均有出露,巖性以灰巖為主,夾薄層的白云巖、頁巖等,厚度1 400~1 900 m,平涼組(O2p)出露于涼馬、峪北坡、東莊河口、莊河溝口等地,巖性以頁巖為主,夾薄層砂質泥巖、泥灰巖、白云巖等,區域最大,厚度達1 662 m;奧陶系上統出露于朝陽山及以西各溝中,巖性為泥頁巖、硅質白云質角礫巖、含礫泥巖,總厚度1 200 m。工作區周邊已成井揭露地層見表1。
2.3物性特征
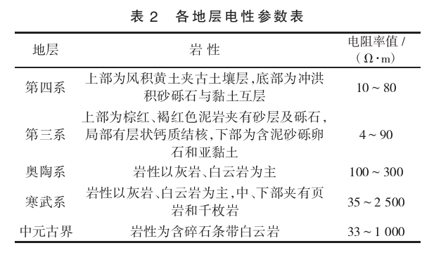
不同巖層具有不同的導電性,一般細粉砂巖、 砂礫層、砂土、白云巖、石灰巖其電阻率值依次增高。地層有層狀分布特點,在橫向上導電性相對均一,縱向上視電阻率的變化規律基本一致。在致密完整的情況下,巖層電阻率相對均一,如果巖層中有充水裂隙或巖溶等構造存在,或受斷層切割,使該巖層與圍巖產生明顯的電性差異,這是應用電法進行水文地質探測的地球物理前提。根據本次廣域電磁勘探成果結合地質資料,總結出本區各地層電性情況,見表2。

3數據采集
本次布設1條廣域電磁剖面,為北西—南東向,剖面中部點距100 m,外圍放稀至200~300 m, 剖面長度5 km。原則上實測點位與設計點位應盡可能一致,客觀上由于測區內村鎮、高壓輸電線、 光伏發電、河流、河渠等的存在,受物探技術及施工條件的限制,為采集到可靠的物探數據,對某些測點進行了適當偏離,野外實測點位偏離設計點位不超過點距的20%。
4推斷解釋
4.1地層劃分
根據區域資料和周邊鉆井揭露地層,結合本次廣域電磁勘查資料,推測工作區由老至新依次沉積有中元古界、寒武系、奧陶系、新近系、第四系,見圖2。
中元古界(Pt2):埋深1 000 m以下,巖性為含碎石條帶白云巖。本次廣域電磁視電阻率值33~ 1 000Ω·m,為次高阻異常區。受斷裂影響,裂隙較發育。
寒武系(∈):受斷裂影響,埋深變化范圍為 630~2 200 m,西北淺,東南深,厚度為200~1 400 m; 巖性以灰巖、白云巖為主,中、下部夾有頁巖和千枚巖。本次廣域電磁視電阻率值為35~2 500Ω·m, 變化范圍比較大,整體呈高阻特征。推測高值區可能裂隙不發育,富水差,中低值區可能為斷層影響或裂隙發育。因此,推測該地層電阻率中低值區尤其是靠近斷裂帶位置,裂隙較為發育,富水情況良好。
奧陶系地層(O):推測奧陶系地層僅發育在剖面西北端,埋深50~250 m,厚0~500 m;巖性以灰巖、白云巖為主。本次廣域電磁視電阻率值為 100~300Ω·m,為中阻異常區。受斷層影響,裂隙較發育,地層埋深較淺。
新近系地層(N):埋深400~600 m,厚570~ 1 600 m;上部為棕紅、褐紅色泥巖夾有砂層及礫石, 局部有層狀鈣質結核,下部為含泥砂礫卵石和亞黏土。本次廣域電磁勘查視電阻率值為4~90Ω·m, 整體為低阻異常區,個別位置電阻率值略高可能與干燥的砂卵石有關。
第四系:厚度為50~600 m;上部為風積黃土夾古土壤層,底部為沖洪積砂礫石與黏土互層。本次廣域電磁視電阻率值為10~80Ω·m,為中低阻異常區。
4.2斷裂推斷
綜合研究本次工作剖面電性特征,推斷F1-1、 F1-2、F1-3為一組臺階狀分布的隱伏斷裂帶,構成山前斷裂帶,均為張性斷層,北東向展布,傾向南,為南盤下降、北盤上升的正斷層。根據本次廣域電磁測量結果推斷,F1-1、F1-2、F1-3分別隱伏于10800-11000、12100-13100和13500-14300點號附近,斷裂傾角約65°,斷距由北往南逐漸增大, F1-1斷距約170 m,F1-2斷距約1 000 m,F1-3斷距約1 100 m。
4.3熱儲分析根據反演斷面,結合巖性特征和斷裂構造,綜合認為F1-2和F1-3間的斜坡是工作區勘查地熱的有利區域,該區域寒武系灰巖熱儲埋深1 000~ 1 300 m,上覆的新近系、第四系地層具有良好的保溫作用。斷裂構造切穿寒武系地層,起導熱、控水作用,斷裂帶附近巖石較為破碎、孔隙率高,地熱水具有儲存空間,建議在該區域布設孔位。

5結論
1)在城鎮周邊強干擾地區,廣域電磁法能夠采集到有用信號,探測深度超過3 000 m。
2)本次在渭北地區開展廣域電磁法,基本查明了禮泉縣北部一帶山前地層和構造特征,推斷
山前斷裂帶呈臺階狀分布,北東向展布,傾向南, 為南盤下降、北盤上升的正斷層,斷距由北往南逐漸增大,最深超過1 000 m。斷裂帶附近巖石較為破碎、孔隙率高,地熱水具有儲存空間。
上一篇 > 河南駐馬店地區中深層地熱資源勘查和潛力評價研究
下一篇 > 敦煌盆地地熱資源特征及開發利用方向研究








