座機:027-87580888
手機:18971233215
傳真:027-87580883
郵箱:didareneng@163.com
地址: 武漢市洪山區魯磨路388號中國地質大學校內(武漢)
產業技術研究汾陽杏花村經濟技術開發區區域能源系統與發展研究
文章來源:地大熱能 發布作者:劉思遠 發表時間:2025-11-03 14:04:32瀏覽次數:273
0引言
在全球應對氣候變化的大背景下,我國積極承擔大國責任,作出在2030年前實現碳達峰、2060年前實現碳中和的莊嚴承諾。能源領域的低碳轉型成為實現這一目標的關鍵環節,在汾陽杏花村經濟技術開發區(簡稱“經開區”)區域經濟發展中扮演著舉足輕重的角色。“十三五”期間,汾陽市地區生產總值 (gross domestic product,GDP)年均增速超過20%,連續3年位居全省第一。
然而,隨著經濟的快速發展和對可持續發展的追求,經開區能源系統面臨著新的挑戰與機遇。一方面,傳統的能源結構和基礎設施已難以滿足日益增長的經濟需求和環保要求;另一方面,“雙碳”目標為經開區轉型發展提供了指引。本文旨在深入分析汾陽杏花村經濟技術開發區能源系統現狀,剖析當前存在的問題,結合區域發展定位和新形勢要求,提出切實可行的發展策略,為經開區實現能源轉型、助力 “雙碳”目標實現提供理論支持和實踐指導。
1能源系統現狀
1.1能源結構
經開區主要能源類型為天然氣(占73.7%)、電力 (占13.8%)、成品油(占11.8%)和少量的生物質能(占 0.7%)。主要用能領域包括工業生產用能,交通運輸用能,居民、商業生活用能及冬季供熱用能。工業用地以白酒釀造、包裝彩印為主要產業,用能以天然氣、電力為主;公服、商業用地以及居住用地用能以電力、天然氣為主。經開區能源類型如圖1所示。
1.2能耗及碳排放水平
經開區現狀能源消耗總量約為13.4萬t標準煤。現狀用電量約為1.5億kW·h,占總能耗的 13.8%;用氣量約為8 264萬m3,占總能耗的73.7%; 成品油消耗占比約為11.8%;生物質能用量約為 1 500 t,占總能耗的0.7%。單位GDP能耗約為0.12 t 標準煤/萬元,比全國平均水平(0.49 t標準煤/萬元) 低76%。
從二氧化碳排放方面看,經開區現狀單位GDP 二氧化碳排放量為0.34 t/萬元,僅為全國平均水平 (0.97 t/萬元)的1/3。從人均能源消費量方面看,汾陽市人均能源消費量為3.50 t標準煤,與全國平均水平相當,經開區人均能源消費量為2.74 t標準煤,低于全國平均水平,尚處于經濟發展階段。
1.3市政基礎設施條件
經開區市政基礎設施較為完備。燃氣設施方面, 經開區現有燃氣調壓站5座,分別為保健酒調壓站、 汾酒調壓站、杏花調壓站、中汾調壓站、大相調壓站, 5座調壓站總供氣能力為3.1億m3/年,經開區已建成高壓燃氣管線共計16.2 km。天然氣主要服務于工業用戶,2020年經開區工業用戶用氣量占比達97%。 隨著未來工業增長,天然氣用氣量會進一步增加,需進一步提升經開區的天然氣管網和場站設施水平。
供電設施方面,經開區電源為杏花村110 kV變電站(60 MVA)和一座35 kV變電站。杏花村變電站為單臺主變供電,供電能力不足,可靠性差,不能滿足未來區域經濟發展需求。
蒸汽用能方面,經開區主要工業產業是制酒釀酒,酒廠對蒸汽需求量巨大,目前主要由企業燃氣鍋爐提供。蒸汽成本取決于燃氣價格,用能峰谷差大, 暫無城市級集中供蒸汽設施。
供暖設施方面,經開區暫無全面普及的城市集中熱網,工業用戶主要利用工廠余熱、生物質鍋爐、 燃氣鍋爐或電采暖,其他用戶以電、燃氣分散采暖為主。經開區東部的國金電廠DN900熱水熱網,未來可在非采暖季為酒廠企業提供部分制酒用熱基礎保障。
新能源設施方面,開發區新能源和可再生能源發展規模小,目前僅有1座生物質鍋爐用于酒業蒸汽供應,年消耗量僅1 500 t。
2能源系統問題
(1)能源結構單一。經開區現狀能源消耗以天然氣、區域電力和成品油為主,能源結構中化石能源占比高,可再生能源占比低。太陽能光伏開發比例不高,制酒企業耗能巨大且余熱未充分回收利用,生物質能、污水能、空氣能等零碳能源開發利用不足。
(2)基礎設施支撐不足。經開區110 kV杏花村變電站為單臺主變供電,供電能力不足,不能支撐未來發展需求。暫無完備的城市集中熱網,工業用戶主要利用工廠余熱、燃氣鍋爐或電采暖,其他用戶以電采暖、燃氣分散采暖為主。
(3)能源系統管理欠缺。經開區目前各種能源體系相互獨立,耦合度低,不利于多能互補、多網協同的綜合能源系統構建。
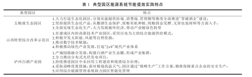
園區在推動我國實體經濟發展和城鎮化發展中發揮了關鍵作用,是支撐制造強國戰略的主戰場。有研究表明,園區二氧化碳排放量約占全國總排放量的31%[4],園區是資源能源消耗最集中的地方?,F階段,為了節約能源,保護環境,我國各級園區都在持續推動綠色低碳發展。田金平等研究指出我國工業園區節能提效實踐創新主要體現在以下5個方面: ①聚焦重點領域,全過程系統性推進節能工作。②集中式能源基礎設施升級改造,多樣化開發利用余熱、 余壓和能量多級利用。③積極利用可再生能源,推進能源結構轉型升級。④積極開展智慧能源探索,實現能源全過程精細化管理。⑤建立健全能源管理體系。表1為典型園區能源系統節能提效實踐特點。
傳統能源供應方式成本高,對環境污染嚴重,為實現可持續發展,必須實施能源轉型。經開區應充分借鑒成功案例,根據自身特點制訂能源規劃。
4經開區新形勢發展要求
經開區的發展定位是做強做大“杏花村汾酒”專業鎮、建設山西省開發區改革創新發展示范區、創建中國詩酒文化第一城和打造國家級經濟技術開發區,總體目標是優化“一區六園”布局,增強自主創新能力,創新體制機制,改善創新創業環境,形成產業體系,完善成果產出、轉化和產業化機制,建成創新型特色區中園,實現治理體系和治理能力現代化,打造低碳發展的“杏花村模式”并力爭躋身國家傳統能源供應方式成本高,對環境污染嚴重,為實現可持續發展,必須實施能源轉型。經開區應充分借鑒成功案例,根據自身特點制訂能源規劃。
(1) 能源安全要求。能源供應是經開區制酒產業的命脈所在,新的能源系統必須以保障能源安全為前提和底線。依托經開區內優越的天然氣供應系統, 增加外部氣源供給,探索非常規氣源接入,加快多種能源綜合利用,構建多能互補、多源共濟的能源供應體系,提升能源供應系統的韌性和安全水平。
(2)能源綠色轉型需求。在保障能源供應安全的前提下,積極承擔經開區先行先試的責任,探索以制酒產業為主的園區能源系統低碳轉型路徑,因地制宜開展分布式光伏、光儲直柔、生物質能綜合利用、 氫能應用等新能源利用試點示范,推進電能替代工程,實現能源系統綠色低碳轉型。
(3)能源利用效率提升。盡管經開區單位產值能耗較優,但低碳發展仍有提升空間,新型能源體系將梳理經開區內外余熱廢熱、廢棄物和可再生能源資源,建立綜合利用產業鏈,提升能源資源利用效率, 降低綜合能耗水平,進一步增強能源系統的安全保障能力。
5.1優化能源結構
(1) 加大可再生能源開發力度。提高太陽能光伏開發比例,推進屋頂分布式光伏建設,結合公建、工業廠房及農宅屋頂開展以光儲直柔技術為主的分布式光伏系統建設。綜合考慮汾陽市的生物質資源條件,充分利用生物質能,積極推進生物質資源的綜合利用,實現能源、生態、經濟和社會效益的統一。開發生物天然氣,保障供氣安全并提升燃氣綠色化水平。
(2)提升能源綜合利用效率。實施制酒等產業余熱挖潛利用工程,采用先進循環水冷卻技術精細管控冷卻過程,實現水資源高效利用與熱量轉移。 運用酒糟余熱回收技術,科學回收其蒸汽余熱,不僅可用于預熱鍋爐進水,降低能耗,提升能源利用效率,還可作為熱源用于廠區采暖,改善員工工作環境,減少對傳統采暖依賴。同時回收鍋爐煙氣余熱與污水余熱,提高能源利用率,推動產業綠色、高效、可持續發展,助力區域經濟高質量發展與生態環境保護。
5.2完善市政基礎設施
依托汾陽220 kV變電站,對經開區電網進行升級改造,規劃建設2座110 kV變電站,保障供電安全,滿足未來發展的用電需求。推進分布式微電網建設,構建多網融合的安全電力供應體系。重點推動采暖電氣化工程,鼓勵使用電驅動各類熱泵設施,滿足經開區采暖需求,改善居民和工業用戶的采暖條件。
5.3構建綜合能源管理系統
依托互聯網和物聯網技術,構建智慧能源系統, 實現杏花村數字化能碳管控。推進智慧能源互聯網建設,構建以新型電力和燃氣為核心,能源流、業務流、數據流“三流合一”的能源互聯網。構建分級分類能源管理云平臺,在園區層面,基于能源中心構建能源管理總控平臺,收集各子系統(電力系統、燃氣系統、供熱系統、分布式發電系統等)數據并進行監控計算,分級分類調度各類能源;在企業層面,構建基于分布式能源管理的云平臺子系統,負責各企業能源的調度管理。
6結語
在全球能源轉型與低碳發展的背景下,本文全面、深入地分析了汾陽杏花村經濟技術開發區能源系統的現狀、問題,并結合區域發展要求提出了有針對性的策略?,F狀層面,能源結構存在對化石能源依賴度高、可再生能源占比低的問題,供電、供熱設施等基礎設施難以滿足發展需求,能源管理體系缺乏整合。然而,經開區也具備諸多優勢,如豐富的生物質能、太陽能資源及制酒產業產生的余熱潛力?;诖?本文提出了優化能源結構、完善市政基礎設施、 構建綜合能源管理系統等策略。
通過這些策略的實施,有望構建多能互補的低碳能源體系,有效改善能源現狀,不僅滿足經開區未來用能需求,推動區域能源轉型,實現“雙碳”目標, 還可為其他類似地區能源轉型提供寶貴的借鑒,對我國應對氣候變化、推進能源改革進程具有重要意義。這一系列舉措將助力經開區在經濟發展與環境保護之間實現平衡,走上綠色、可持續的發展道路。
上一篇 > 地球物理勘探方法在地熱資源探查中的綜合應用研究
下一篇 > 成都市淺層地熱能開發利用現狀及發展制約因素分析








